老話說得好,觀其言而察其行。一個人就算把話說得再漂亮,但是做的事情卻不盡人意,那又有什麼用呢?
最近格力電器這家公司由於股價的持續下跌,從而引發了網友們的熱議。但有句說句,董明珠算得上一位好老闆。
最近幾年,董明珠不僅提升了格力員工們的薪資待遇,更要讓格力8萬名員工都有自己的房子!
更難得的是,董明珠從社會底層走出來的,一路上的艱辛,付出的努力,沒幾個人能懂,難能可貴的是她還保存著草根本色。

進入2021年以來,格力電器的市值一路下滑,目前格力市值在2148億元,老對手美的集團的市值在5078億元,也就是說現在格力電器的市值還沒有美的集團的4成。
可以理解,因為股價持續下跌,這確實讓很多中小投資者難受。但翻開格力電器這家公司的歷史漲幅,格力電器對中小投資者們已經很不錯了。
董明珠以前就說過這麼一段話,格力的價值是員工創造的,不是股民創造的。我五年不給你們分紅,你們又能怎麼樣?
有網友說董明珠這樣說顯得蠻橫了,其實董明珠還真的有資格這麼說。一來是格力電器上市以來,單分紅就花了超1000億,再說了,格力走到今天,裡面的人有多辛苦,股民知道嗎?他們在格力工作過嗎?也就是說,是格力員工創造了最大的價值。

展開全文
歷史的唯物主義告訴我們,評價一個人,要看兩面性。董明珠是一個極為強勢的女強人,董明珠用強勢手腕,對於整頓公司和行業風氣,確實很有用,董明珠早期把格力推向了巔峰。
但董明珠的性格過於偏執了,導致這些年格力電器在戰略上犯了一些錯。如董明珠盲目開啟格力的多元化戰略,在智慧型手機、新能源汽車以及晶片等領域浪費了太多時間,從而讓競爭對手有威脅到格力電器的核心領域。直到前幾天,格力依然發布了最新的格力手機。
用網友們的話來說,董明珠都67歲了,依然奮斗在格力的一線,而且遲遲沒有退休的打算,更不用說培養什麼格力的接班人了。

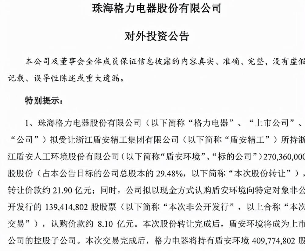
近日,格力花21.9億元收購了盾安環境2.7億的股份,格力電器將有權改組董事會,並提名半數以上的董事,盾安環境將成為上市公司的控股子公司。

為此很多網友又表示,在盾安4塊錢不收購,漲到8塊再收購,這不是在亂花錢嗎?這個春公子就要幫董明珠說幾句了,就算你格力有意收購,人家賣方也得找一個合適的價格才賣啊,難不成你還能強買強賣嗎?
格力是不是在亂花錢,這個還真不好說,格力電器通過認購盾安環境非公開發行股份的方式,是為了進一步提高公司空調上游核心零部件的競爭力和供應鏈的穩定性。
在我看來,格力戰略上可能存在爭議,但格力在管理上還是很優秀的,資產利用效率也使用得不錯。
現在很多網友只要一聽到格力花錢收購公司就害怕,是因為之前格力之前的幾筆收購都沒有什麼成績。但這一次,董明珠會不會看走眼,目前還不好說。
作筆記是好習慣,給你新想法