1
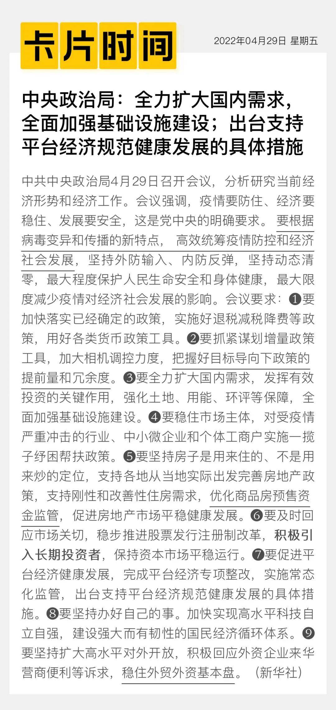
4月29日,五一放假前還有幾個小時,一則消息引爆股市:

會議公告說,將促進平台經濟發展,並且是完成平台經濟專向整改,「完成」這兩個字,分量很重,後續雖然還要常態化監管,但最終是「出台支持平台經濟的措施」,「完成」和「支持」兩個詞,算是給平台經濟吃了兩顆定心丸。
此消息一出,平台經濟概念股全部起飛式上漲:

展開全文


上述三家,拉漲的趨勢,同一時間,同一趨勢,同一個超重磅消息。
再看其他幾家雖然漲幅沒超過10%,但也是大漲。

受益於這個會議的公告,滬指竟然也重回3000點,前幾日差點跌到2800,竟然一日回轉:

這一次的政策底,算是給築實了吧?!
2
整體來看,如今的平台經濟遭遇了幾重挑戰:
第一重是經濟層面。
如今的經濟形勢,大家都知道,一是俄烏戰爭,一個是奧密克戎疫情,對市場信心形成了巨大沖擊。
尤其是3月份的疫情,讓我國經濟雪上加霜,自從3月中旬,調皮電商寫了一篇《大半個中國不能收發快遞了》到現在,一個半月了,除了生鮮食品領域,其他商家基本處於半停滯狀態,以前電商還能一枝獨秀,但在這一波衰退中,也傷筋動骨。
商家不好過,平台也遭遇了負增長。
某平台在三月份,整體GMV下降了9%,要知道以前可以保持20%的增長,這一升一降,差別多大?
分類目來看,70%的類目出現了負增長,女裝降27%;男裝降37%;大家電降15%,美容降9%。
其他30%的類目是有增長,多為營養品、零食、醫療和寵物用品。
導致下降的原因就是疫情,過度管控導致物流不暢,快遞停發,工廠停工:

所以,疫情防控對經濟的影響相當大,當然國家也意識到這個問題,已經在逐步調整防控和經濟發展的關系:

不過,就算沒有疫情,消費已經增長很緩慢了,遇到疫情,消費更加萎縮,接下來,國家對消費的刺激,還會有更多的措施。

第二重挑戰是國家對網際網路資本的無序擴張治理。
這種治理的過程,就不用多說了,二選一問題、價格戰問題、反壟斷投資並購問題、算法和數據安全問題、996瘋狂加班問題,這些問題的治理,表面上對平台經濟是一種打壓,實際上,能撐過來,他們反而成為最大的受益者,因為新的對手很難再通過野蠻發展的模式再出來了,如今只是幾個巨頭之間的份額爭搶,他們的江湖地位,反而更穩固了,平台經濟從此進入有序競爭。
但治理給平台經濟帶來的創傷也是有的。
在治理之前,中美主要科技公司的市值對比是:5家最厲害的中國網際網路公司市值大於一個蘋果公司的市值。

兩年之後呢?

49家中國網際網路公司的市值總和才只有蘋果公司市值的一半多一點。
我們在退步,美國在進步。
上市公司差距在拉大,創業公司拉的更大,2021年,我們只誕生了三個獨角獸企業,美國誕生了132個獨角獸企業。

中美在科技領域不斷拉開差距,一方面是我們的科技企業老是盯著老百姓的瓜果蔬菜,老是欺負小商小販——沒錯,就是欺負,我都不用帶引號,用強大的資本在蔬菜領域發動非常不公平的價格戰,打的小商小販沒有還手之力。
平台資本在無序擴張方面,的確需要治理,不過在專精特新領域的投資還是需要大大鼓勵,只不過這兩年網際網路資本剛轉型,還沒有出現效果。
隨著這次會議的召開,「完成了平台經濟的專項整治」這句話,算是給網際網路企業鬆了綁,但是沒有解除緊箍咒,監管還是必要的,但是在輿論環境方面,以後可能會對平台經濟更友好。
國家也需要大型網際網路企業在國際上參與競爭,爭奪國際話語權,引領全球科技潮流,這些事情,國企和央企們,做不到,還是要指望大型平台公司。
第三重因素,就是平台企業在轉變發展思路。
過去半年,網際網路公司幾乎都在裁員,大型企業可能10%,個別事業部調整了20%到30%,有些公司調整了50%。
網際網路公司裁員,其實是在轉變發展模式,相當於一個胖子要減肥,並非壞事,以前環境好,增速快,為了規模,拚命招人,經此一劫,被敲打之後,平台企業要放棄規模和速度,提高技術能力和服務能力,又減少了內耗和互卷。
3
這三重因素,從內到外,都在讓平台經濟重煥新生。
幸運的是,這次超重磅會議,不只是調整平台經濟政策,還有諸多防疫和民生措施:

防疫、金融、房地產、平台經濟等,可能都會迎來調整。
對平台企業來說,說他們「苦盡甘來」其實他們也沒受什麼苦,無非是沒有以前肆意恩仇了;說他們被松綁了,倒也沒有,監管的達摩克里斯之劍還高懸頭頂;說他們將迎來第二春,倒也沒有,因為增長的壓力還是很大的,賺錢的能力要求更高了。
只能說,希望平台經濟真正的脫胎換骨,扔掉傲嬌的做派,放棄虛假的增長,真正服務於實體經濟,真正公平公正參與市場競爭,真心實意的把資本投向硬核科技和底層科技。
平台企業在過去曾廣受膜拜和嚮往,在歷次困境中發了巨大作用,也贏得尊重和掌聲,在未來,也需要用行動,重新迎來全民愛戴!
作筆記是好習慣,給你新想法