
想像這麼一個情景:
因為公司人員規模擴大,你臨危受命成為內訓師。但在這之前你沒有任何經驗,該如何完成老闆交代的任務?
再或者你有意成為內訓師,但苦於找不到正確的方法和工具,一直在前進的路上摸爬滾打苦不堪言……
那麼,如何快速成為一個合格的企業內訓師,既為自己的職業進階累積資本,又為企業帶來實際效能呢?通讀本文,你會有所收獲。
作者 | 雲學堂來源 | 雲學堂(ID:yunxuetang)

課程開發篇:課程開發是合格內訓師的必經之路
作為一個合格的內訓師,具備課程開發能力是必須的。
在培訓領域,課程開發可分為Analysis(分析)、Design(設計)、 Development (開發)、Implementation(實施)、 Evealuation (評價)五個步驟,即課程開發的ADDIE模型。
展開全文
- Analysis(分析):教學需要達到什目標?任務是什麼?受眾是誰?背景如何?總體來說,分析的環節就是一個調研的過程。
- Design(設計):對教學進行課程設計。
- Development (開發):針對已經設計好的課程框架實施評估,進行相應的課程撰寫,頁面設計等。
- Implementation(實施):對已經開發的課程進行教學實施。
- Evealuation (評價):對學員的學習效果進行評價和總結。
調研流程與步驟
1.確定調研對象和范圍。范圍不能過於寬泛,調查對象要有代表性,對學員的學歷、職位、在本公司工作年限等基本情況要做詳細分析。
2.確定調研方法和內容。根據調研對象基本情況選擇相應的方法和設計的內容。
3.實施調研。調研方法一般分為面談溝通法(結構化訪談)、行為觀察法、資料數據分析法、小組討論法、問卷調研法等。
在實施過程中,問卷調研法與面談溝通法用得比較多。問卷調研法的優點在於樣本量大,分發管理快速,易於錄入和整合。
面談溝通法能深入探究,使得信息豐富全面,但比較耗時,分析和整合也比較麻煩,還需要訪談者有良好的的溝通經驗和技巧。為了提高效率,可根據情況將兩種方法結合進行。
課程與教學設計
1.如何確定課題主題?
(1)去偽存真:與學員溝通時,他們可能並不知道自己的訴求,就像病人並不知道自己的病因一樣。不一樣的病因治療方法是不一樣的,所以要抓住學員真正的需求。
(2)抓大放小:調研對象不一樣,得到的結果也不一樣。把大多數、具有代表性的結果作為培訓主題的重點考慮對象。
(3)關鍵人物:對培訓產生關鍵影響的人特別值得關注,比如培訓負責人、人力資源的負責人或者公司的老總,他們的意見和想法非常重要。
2.定題的技巧有哪些?
(1)課程命題ABC法則:目標學員(Audience)、利益好處(Benefit)、核心內容(Content)。以題為《高效人士的七個習慣》為例,目標學員是想成為高效人士的職場人,利益好處為高效,核心內容是七個習慣。
(2)主副標題模式:主標題抓眼球、副標題定內容;主標題感性、副標題理性。如:《財富保衛戰——教你四招防詐騙》《領導力的秘密——打造卓越經理人的五項修煉》《世界咖啡——創造集體智慧的匯談方法》《執行力的修煉——與成功有約的四項實踐》等。
(3)用如何進行開場。對於學員而言,提一個問題遠遠比灌輸觀念來得更有效。如「團隊的有效溝通」變成「如何讓團隊有效溝通」,能勾起學習興趣。
(4)其它標題。比如數字式《一小時帶你走進……》,網紅式《某某知識點你GET到了嗎》,武斷式《你不得不知道的……知識》等。

3.常見的課程結構有哪些?
(1)2W1H結構。why(意義、重要性)、what(定義、內容)、how(操作步驟、技巧)、回顧與總結、練習。
(2)問題分析與解決結構。問題是什麼;產生問題的原因;解決方案技巧要點;回顧與總結;練習。
(3)工作任務類結構。工作場景;工作流程和操作步驟;工作方法注意事項;回顧總結;練習。
(4)知識類結構。學習知識的重要性;對每個知識點進行闡述(背景、定義、特點等),重點部分結合案例進行講解;注意事項;回顧總結;練習。
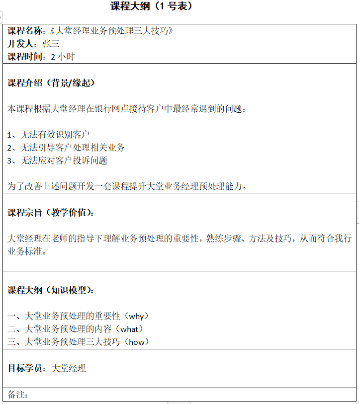
4.如何撰寫課程大綱?
大綱就是解決課程需求及內容所構建成的知識模型。大綱又稱之為「標題文學」,要求培訓師有較好的文字編撰能力。大綱分為一級大綱和二級大綱,那麼它們又該怎麼撰寫呢?
如圖所示:

一級大綱包含了基本信息、課程介紹、課程課宗旨、課程大綱等幾個方面。一級課程大綱經典結構包含了為什麼、是什麼、怎樣做,二級大綱只需在一級大綱上展開與詳述。
如圖所示:

案例設計遵循幾個原則:證明觀點、典型性、可靠性、吸引性。
在案例撰寫時,可以按照SCQA模型進行撰寫。即situation(情景)、complication(沖突)、question(疑問)、answer(回答)。
以銀行為例:一天早上某銀行網點剛開門,就走進來一位四十多歲面色匆忙的婦女,要求在櫃台取現6萬塊錢(情景)。但是根據銀行規定,大額現金提取必須提前預約。可是這位客戶一定堅持要現在取出現金(沖突),如果你是銀行櫃員,你會在怎麼辦呢(提問)?櫃員想出兩個辦法:一是客戶從自動取款機提取一萬,在櫃台取五萬。二是櫃員向領導申請,如果現金儲備充足,也可提取六萬塊現金(回答)。
在這個案例中,包含了SCQA模型的所有要素。案例不一定是真實發生的,但一定要貼合培訓主題和學員的工作場景,所謂源於生活高於生活。

培訓技巧篇:克服緊張與焦慮
作為內訓師,你有沒有過這樣的經歷?一上台就腿腳發軟不敢直視前方,或者心跳加速口乾舌燥,把上台之前要說的話忘得一干二淨?對於每個初入行業的內訓師來說,都經歷過緊張與焦慮的階段。那怎樣才能克服這種緊張與焦慮呢?
緊張與焦慮的來源大概可以分為:
1.擔心自身的表現不好。內訓師對自己的專業技巧、培訓能力等缺乏信心。或者以前遇到過失敗的培訓經歷,會給自己造成心理壓力。
2.擔心學員的反應。如學員的配合程度、信服度等。尤其是台下的學員的職務比自己的職務高,技術能力強於自己時,就會更為緊張。
3.擔心意外的發生。如授課途中斷電、投影儀打不開等。

緊張是一種正常的生理和心理反應,保持適度的緊張會讓你更加地投入,表現會更好。應對緊張的有效方法:
身體放鬆。上台之前可以做一些放鬆運動,如拉伸、嘴部操、深呼吸、肩部運動等,這樣能讓你身體肌肉和面部肌肉放鬆,從而緩解緊張感。
自我暗示。巴甫洛夫認為,暗示是人類最簡化、最典型的條件反射。而自我暗示能夠使情緒與意志發生作用。你可以對著鏡子做一些潛意識的催眠,比如「我可以做好」「沒關系我只是和大家分享而已」「我很棒」等,會有效地緩解緊張情緒。
把注意力集中到自己要表達的內容上。注重怎麼才能清晰表達自己的想法,至於這個想法或內容能不能夠得到大家的認可,那是另外需要考慮的問題。當下只把注意力集中在授課上,緊張感就會消除很多。
提升親和力
培訓師在課堂上最好以正裝為主,這樣能給學員留下穩重、專業的初印象。其實,除了著裝以外,舉止、表情和語言也是影響學員對培訓師印象的因素。做好自我形象管理,能提升親和力,拉進與學員的距離。
1.雙腳並攏,讓氣息更加通暢,聲音更加宏亮;
2.掌心向上,放在腰間以上部分,方便手勢的發揮,也會讓整個人的氣質挺拔;
3.面帶微笑。會增加講師親和力和信任度;
4.語調抑揚頓挫。重點部分用高八度,感性的內容用低三度,這樣能吸引學員的注意力;
5.適當運用肢體動作。美國社會語言學家艾伯特在研究人與人之間溝通的時候,55%來自身體語言,38%來自說話語調,7%來自內容。所以在授課的過程中需要講師適當發揮肢體語言的調動性,讓授課內容變得生動。
充分調動學員學習熱情
(1)基於腦科學的「六好」學習
動好於坐。約翰•梅迪納 在《讓大腦自由》提到無論何種運動都能提供大腦需要的供氧量,從而刺激大腦的認知,相反,如果坐的時間越長,人的思考和學習就越困難。在授課當中,需要給學員提供更多的機會進行活動。最好是每5到10分鍾,就讓學員起立、伸展、轉身、甩手臂、與人交談等。
說好於聽。《非正式學習》中提到學習是社會化的行為,我們從別人身上學習,也給別人的學習以啟發,最終大家通過合作來學習。當學員去談論學到內容的時候,他們要將信息處理三次:聽別人說、自己想、用自己的話進行復述。所以在課程當中要不斷讓學員進行討論,以強化知識點。
圖片好於文字。國外的理論學家專門去研究大腦得出,大腦的形象憶要好過文字記憶。在授課的教材當中加入形象元素,比如照片、故事、比喻、真實的案例等,能很好地改善學習效果。
寫好於讀。寫能調動學員的視覺、聽覺和觸覺,多種感官同時工作,對知識點的記憶會更深刻。在授課的過程當中,盡量給學員一些時間寫下他們對課程的感受或心得。
短好於長。授課過程中,將知識點切割成小單元,一個知識點的講解時間最好設置為10至20分鍾,有助於學員集中注意力和加深知識點記憶。
不同好於相同。在授課過程中,講、學、演、練、測、評相互穿插,學員身份也可以進行轉化,比如讓學員扮成老師,分享自己的學習經驗和心得或者對其他人進行點評等。
(2)掌握一定的教學技巧
雙互動模型:
從圖中可以看,主體模式效果要比主導模式好很多。成人教學中,要以主體,即學員為主,提升學習效果。

庫伯經驗學習圈模型:
大衛·庫伯(David·Kolb)的體驗式學習模型是體驗式學習理論的代表。庫伯認為學習不是內容的獲得與傳遞,而是通過經驗的轉換從而創造知識的過程。
他認為經驗學習過程是由四個適應性學習階段構成的環形結構,包括具體經驗,反思性觀察,抽象概念化,主動實踐。

在授課過程中,老師不要直接說出答案,而要讓學員思考,繼而進行體驗,融匯貫通並付諸行動。
掌握講故事和提問技巧
在課程當中講一大堆原理道理,不如講一個故事吸引人。馬雲在很多演講場合,經常講自己如何創業及公司的發展歷程。總結起來,馬雲其實講了三個方面的故事,即我的故事(成長經歷)、我們的故事(團隊的故事)、未來的故事(願景的故事)。
1.講自己的經歷。培訓師講自己獨特的難忘的經歷,很容易讓聽眾帶入,說服力比較強。
2.場景策劃。場景就像美味菜餚,聲、色、香、味俱全,能讓讓學員看到聽到感覺到,從而加強學員的記憶。.
3.開門「建」山。(1)設定場景,讓學員身臨其境。(2)有情節和沖突,抓住學員注意力。(3)美好角色賦予在場學員,讓學員帶入。

其次,課程通過提問的方式和學員進行互動,既可以活躍課堂氣氛,也能對學員所學知識進行檢驗,提升授課質量。
1.封閉式提問。這類提問方式只需要學員回答「是」「不是」或者「對」「不對」。封閉式提問能控制回答的結果,有力控場。如「今天有收獲嗎」「你們是這樣想的嗎」等。
2.開放式提問。讓回答問題的人暢所欲言,激發思維的連結能力。比如「你今天的收獲有哪些」「對於這個現象你怎麼看」等。
3.批准性提問。此類提問是培訓師授課過程中請學員允許培訓師向他提問。讓學員感受到老師的禮儀與親和力,或者拉回沒有認真聽講的學員的注意力。比如「「某某某我可以請教你一個問題嗎」。
4.特定性提問。此類提問是講師向現場特定學員提具體的問題,讓提問的對象和題目都更加清晰。比如「張三,請問項目管理的三大法寶是什麼」。
5.一般性提問。培訓師對所有人提問,提升課程互動。這類問題一般比較通用和簡單,保證在場的大部分學員能答得上來。
作筆記是好習慣,給你新想法