開篇邀請大家做個選擇題。
你們辦公室里,有沒有一兩個整天游手好閒的老油條,也有一兩個不好講話的刺兒頭,還有幾個幹活特別賣力的小青年?

答案你看到了,幾乎每個辦公室都是這樣的人員配置。
你問為何這樣呢?公司為何還會養閒人?那幾個老油條不應該辭退嗎?
你帶著疑問問你父親,你父親可能會說:孩子好好干,不要成為那些老油條。
你的父親也可能說:別小瞧任何人,存在即合理,能留下來說明有TA存在的價值。
很明顯,後面這個父親水平高一些。
做完選擇題,我們再來看個故事。
阿昌開了家醫療器械代理公司,聘用了四名剛剛畢業的大學生,小趙,小錢,小孫和小李,做為營銷員,4個人的月薪相差無幾,都在每月3000-4000之間,並按銷售業績12%的比例提成做為獎金收入。兩個月後,四名營銷員的業績如下:
小趙:老實聽話,但稍一放鬆管理就偷懶,工作不指派到頭上決計不會主動動手,叫苦的時間遠比幹活的時間更多。他工作時間最長,但業績為零,兩個多月一無建樹,沒有完成一個訂單。
小錢:聰明機靈,表面上對老闆唯唯諾諾,其實自己另有鬼主意,特別會乾麵子活,是得到老闆夸獎最多的員工。自從他進入公司以來,在第一個月和第二個分別完成兩筆訂單,共售出產品6台。
小孫:勤奮耐勞,善於死纏亂打,他除了跑業務還經常被老闆指派一些其它方面的工作,目前他是唯一任勞任怨的員工。雖然他來的時間不長,卻也在第二個月勉強完成一筆訂單,售出產品1台。
小李:心思靈活,眼觀六路,耳聽八方,有小錢的聰明,但不像小趙那樣懶,只是工作時不像小孫那樣憨,目前小鄧正在全力推動與一家大客戶的商談,對方有意向一次性訂購產品60台。
展開全文
3個月的試用期馬上就要結束了,因為阿昌的公司較小,他決定4個人中只留下一個,予以重用。
那麼你認為老闆阿昌會留下誰?理由是什麼?阿昌決定員工去留的標准又是什麼?
□小趙?□小錢?□小孫?□小李?
說明:如果你選擇留下的人是沒有業績和能力的小趙的話,說明你已經完成了職場進化的全部程序,可以縱橫職場予取予求,無往而不勝了。
反之,如果你選擇留下的人不是小趙,而是其它3個人中的1個的話,那麼你的職場政治智慧還停留在初級階段,你會在職場上遭遇到許多不快的事情,甚至會影響到你的事業和前程。

以上故事出自《職場動物進化手冊》,書中很多觀點都是顛覆性的,和我們之前的正統教育有所不同。
作者霧滿攔江最初在天涯論壇上發帖連更,引起了很大的反響,受出版社邀請整理出書。
有關這本書的爭議也很大,有些人說這本書的價值觀不對,教人搞政治不學好。
還有人說作者寫的很真實,讀完之後醍醐灌頂!神書!
我讀完後,發現需要辯證看待,哈哈。。
比如以下幾點,我覺得就可以借鑒。我們中國市場經濟20年了,現在很多人,包括我還停留在農業思維,確實需要更新一下思維。

一. 別做辦公室的蠢驢
霧滿攔江把職場員工根據是否有工作能力和是否服從上級劃分成豬、野牛、刺蝟和蠢驢4類型。
豬型員工: 沒能力肯服從, 主管不太欣賞,但地位相當穩固。
野牛型員工: 有能力不肯服從, 常見的一種員工,能力強,但運氣糟透了,多半下場不妙.
刺蝟型員工: 又沒能力又不肯服從, 能力不足,牢騷滿腹,職場最不受歡迎的員工.
蠢驢型員工:有能力又願意服從,最吃苦耐勞的員工,通常運氣比野牛還要糟糕。
我自己看完後,發現原來我是一頭蠢驢。讀研期間就經常被導師壓榨,越勤奮,給的項目越多,錯的也多,經常是這個儀器壞了,那個材料要買,經常給導師帶壞消息,也經常被罵。。
相反,同課題組的一個男生,游手好閒,課題拖著不做,但和導師走的很近,平時和導師吃吃飯,送送禮物, 即使課題做的很爛,但最後答辯的時候大導師到現場坐鎮,還是順利通過,畢業了。
現在回過頭來,原來當初最看不起的這個男生,覺悟已經甩了我幾條街。
作者談到,職場人隨著工齡和能力的增長,角色可能會在以上4種類型的動物中變換、進化。
其中,主管是你的第一障礙。如果你有能力,他就會強迫你進化成蠢驢(服從又肯苦乾的員工),一頭拚命苦幹卻絕無可能得到回報的蠢驢。如果你拒絕進化成蠢驢選擇對抗的話,你就會進化成一頭野牛(有能力但拒絕服從的員工)。
真正的現實是,蠢驢在職場中的生存空間已經被擠壓到了形同於無的地步,他們往往會在第一時間被清除出局。
這其中真正的原因是:同樣勞動量的工作價值並不等同。

不說大家也知道,以上四種工作,價值由大到小排序是:面子活》日常工作》垃圾工作》陷阱工作。
也就是你的高管,領導或者主管對工作的關注度越高,為這項工作開的會越多,這項工作的價值就越大。做有價值的工作,必然有升職的可能。
蠢驢之所以最沒價值,是因為他們做的工作,大多數是毫無價值的日常工作、垃圾工作、甚至是陷阱工作。
而且公司為了滿足蠢驢工作的欲望,還不得不提供大量毫無意義的工作。因為蠢驢不做這些垃圾工作,就沒有必要留在公司了。
也就是說,工作只不過是對蠢驢的獎賞。
明明最努力,下場往往最慘。
所以千萬不要成為只會埋頭幹活,不去判斷形勢的蠢驢。
二.避開垃圾工作
分析自己手中的工作是否為垃圾工作,有以下幾個標准。

只要具備上述十大特徵中三個以上者,就已經接近垃圾工作這一范圍了。具備上述十個特徵,五個以上者,就可以確定其為垃圾工作。
對主管來說,這些工作完成與否不涉及大不舍大局,對員工來說,不做這些工作也不會招致過重的懲罰。
避免成為蠢驢,在於如何避開這些垃圾工作,將精力投入到真正有意義的工作中
避不開怎麼辦呢?使用拖字訣,拖過幾次,領導就心知肚明,不敢輕易找你做了。
當然,初入職場的小白就另當別論了,你先度過試用期再說。
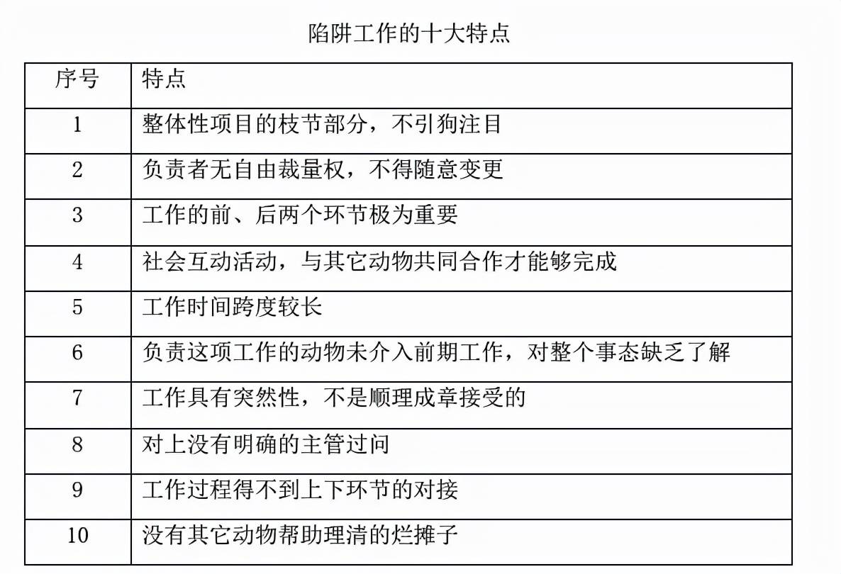
三.避開陷阱工作
陷阱工作也有10個特徵:

在企業內部,陷阱工作一般並非刻意而為之,而是分布在被大家都忽略的重要工作流程上的最不起眼的細節上,這部分直接表面上看起來無足輕重,實際上卻有可能占據了整改項目80%以上的工作量。
陷阱工作不急,但工作量極大,而且幾乎全部是互動性活動,屬於那種必須與其他人合作才能完成的工作。有人,就免不了有矛盾,在此環節之前的諸多矛盾將會集中在這一層突然爆發,從而導致龐大的項目整體性失敗。
陷阱工作比垃圾工作還要可怕,一旦遇到,下場可能會很難看。一般負責陷阱工作的員工是剛入職,對內部流程不了解的新手,俗稱背鍋俠。
和垃圾工作一樣,如果你手頭的工作占以上3條以上,就已經介入了陷阱工作的范圍,占5條以上,必定是陷阱工作無疑了。

一旦發現自己捲入了陷阱工作,要及時止損,通過以下方法求救:
1,大聲吶喊,第一時間向高管報告,並保持信息暢通。因為高管一旦知道,就等於幫你承擔了一部分責任。最近熱播的電視劇《理想之城》的男主夏明,就是這樣乾的。
2,中途撤離,找藉口說家裡有事,需要請假回家處理等等,這個時候就不要擔心面子,否則下場更難看。
3,收集證據。如果實在撤離不了,就要收集證據,該錄音錄音,該拍照拍照。
最後祝大家都不會遇到陷阱工作!
以上感謝群友塗靈子的建議和心得分享。
作筆記是好習慣,給你新想法