為了提高消費者的體驗度,針對網購出台了很多相關政策,其中7天無理由退換貨就是消費者保障服務規則之一。現在大部分類目是強制執行的,只有個別類目是選擇加入。如買家針對參與消費者保障服務之「7天無理由退換貨」服務的賣家提出賠付申請,則電商平台有權以普通人身份對交易雙方提交的證明資料進行表面審核,並依據該資料做出判斷。交易雙方應保證其提交資料的真實性、合法性,如因提交的資料導致電商平台判斷錯誤造成損害,電商平台不承擔任何責任。我們都知道,新品扶持期很重要,這個我們一定要把握,今天和大家分享一個新品周流量上萬技巧,需要的看文章最後,有分享。
雖然有相應規則,但是現在很多賣家對7天無理由退換貨不太了解,在遇到這樣的投訴會手足無措,今天我就和大家說下7天無理由退換貨的相關問題,希望對大家有幫助。
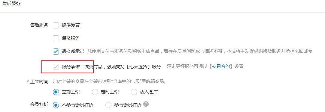
賣家如何退出七天無理由服務?
退出「7天無理由退貨」服務可以到「商品發布頁面」中【服務保障】里去取消選項。

這里我們需要注意的是,部分類目屬於強制加入類目,故頁面是默認勾選且無法取消。(方框中的勾選是灰色,不可能更改)

關於是否要加入「7天無理由退貨」服務,請以「商品發布頁面」中【服務保障】能否可以取消打勾為准。具體類目請見下表:
展開全文

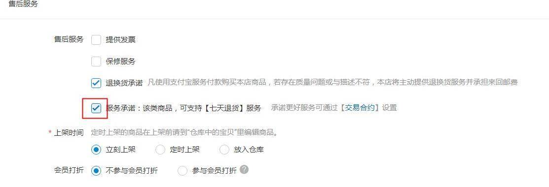
怎麼加入七天無理由服務?
加入「7天無理由退貨」服務是全網通用服務,部分類目可自由選擇性加入,可以在商品發布頁面上勾選。

部分類目屬於強制加入類目,故頁面是默認勾選且無法取消。(方框中的勾選是灰色,不可能更改)。

7天無理由退貨中的7天時間期限是怎麼規定的?
選擇七天無理由退貨的買家應當自收到商品之日起七天內向淘寶網賣家發出退貨通知。 七天期間自物流顯示簽收商品的次日零時開始起算,滿168小時為7天。淘寶網七天無理由退貨規范如下:
1、買家在簽收商品之日起七天內,對支持七天無理由退貨並符合完好標準的商品,可發起七天無理由退貨申請。
2、選擇無理由退貨的買家應當自收到商品之日起七天內向淘寶網賣家發出退貨申請(自物流顯示簽收商品的次日零時起計算,滿168小時為七天)。
3、買家退回的商品應當完好。
4、 淘寶網要求支持七天無理由退貨的商品,賣家單方或買賣雙方約定不支持七天無理由退貨的行為無效。鼓勵賣家向買家提供更優於淘寶網要求的七天無理由退貨要求。我們都知道,新品扶持期很重要,這個我們一定要把握,今天和大家分享一個新品周流量上萬技巧,需要的看文章最後,有分享。
5、買家進行七天無理由退貨時,若商品賣家包郵,買家僅承擔退回郵費;若商品未包郵或系賣家附條件包郵的,買家部分退貨致使無法滿足包郵條件的,由買家承擔所有郵費。雙方另有約定的從約定。
買家存在濫用會員權利行為的,所有運費均由買家承擔。
6、 贈品遺失或破損、發票遺失不影響商品退貨;贈品破損或遺失作折價處理,發票遺失由買家承擔相應稅款。
我加入了消保,為什麼7天無條件退貨的標志不顯示?
2014.3.15國家新消法生效。淘寶網根據法規要求對原「七天無理由服務」做了升級調整,成為目前的「七天退貨」服務。商品頁面的「七天無理由服務」標志也會統一升級為「7天退貨服務」,如下圖:

如該標志未展示,可能為延時,或商品類目不支持該服務,具體類目支持情況請點擊查看
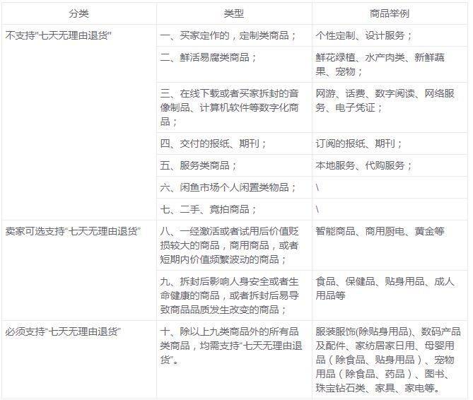
哪些商品必須支持/可選/不支持「七天無理由退貨」服務?
「七天無理由退貨」服務相關類目說明請參見如下:
必須支持”七天無理由退貨:
除不支持和可選擇支持的品類,均須支持”七天無理由退貨”服務。比如服裝服飾(除貼身用品)、數碼產品及配件、家紡居家日用、母嬰用品(除食品、貼身用品)、寵物用品(除食品、藥品)、圖書、珠寶鑽石類、家具、家電等。
不支持”七天無理由退貨:

賣家可選支持「七天無理由退貨:
一經激活或者試用後價值貶損較大的商品,商用商品,或者短期內價值頻繁波動的商品,比如智能商品、商用廚電、黃金等。
拆封後影響人身安全或者生命健康的商品,或者拆封後易導致商品品質發生改變的商品。比如食品、保健品、貼身用品、成人用品等。
“7天退貨」和”退貨承諾」有什麼區別?
「7天退貨」表示支持7天退貨服務,對應的商品前台打標為 ,新消法生效後,一般商品將默認支持該服務,必須履行「7天退貨」服務的商品品類劃分。 「退貨承諾」是高於「七天退貨」的服務,賣家可通過交易合約自行設定15天的退貨服務,設定「退貨承諾」的商品前台打標為 , 點此馬上了解「退貨承諾」。
作筆記是好習慣,給你新想法