去年12月,我們給大家講了個殺豬盤騙局,以感情為切入口,騙財不騙色,很多人被騙得傾家盪產。
這兩年經濟不好,失業的人很多,最近有位荔枝就碰到一個很奇葩的殺豬盤,切入口不是感情,而是工作!
這位荔枝名叫小惠,是個打算考公的妹子,備考期間沒其他事,就想趁機找個兼職,賺點零花錢。
小惠在幾個常見的招聘平台發了自己的簡歷,很快就有人聯系她。
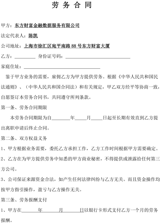
對方自稱是東方財富金融數據服務有限公司,現在招聘交易員,主要從事外匯交易,工作不難,跟著指令操作就行。
因為是線上操作,不用去公司,SOHO即可,底薪5000,還有全勤獎和業績提成。
小惠一聽,立刻心動。
一來,工作簡單,二來,可以在家辦公,簡直不要太適合自己,便很快簽了勞務合同。
下面是公司的入職合同:


展開全文
隨後,小惠經簡單培訓,便開始正式「工作」。
工作內容也確實如此前介紹的,公司提供帳戶和資金,讓她在高盛國際平台上買賣外匯。

一開始,小惠就是幫公司打理帳戶,按指令操作,但是說來也怪,每次操作都盈利。
幾天下來,帳戶里的錢從30萬變成49萬。

小惠看得熱血沸騰,兩眼放光~
心想,既然跟著指令操作就能賺,我冒充客戶,也開個帳戶「抄作業」,豈不是賺翻了?
小惠說干就干,很快私下開了個自己的帳號,一開始還比較小心,只放了300元進去,按指令操作了一次,好傢伙,一下變成350元。
她試著取現,5分鍾到帳。
這下小惠心裡有底了,接著她轉了2萬進去,很快就賺到3.5萬。
這時,她的帳號突然被封。
公司說,經調查發現,她操作的帳號和自己開的帳號相同,違反禁業規定,所以兩個都被封了。
要解封的話,需要交同等金額(3.5萬)「保證金」。
為了拿回帳戶里的3.5萬,無奈之下,小惠只能再往帳戶里沖3.5萬「保證金」。
她試著把7萬提現,過了兩個小時還沒到帳,問客服,客服說她交了保證金後,沒有進行交易,涉及「洗錢」。
一聽到「洗錢」,不懂金融知識的小惠更慌了,問怎麼解決。
客服說,再用提現金額的50%流水沖擊帳戶,讓流水達到正常狀態,就可以提現了,打款成功後,提現5分鍾到帳。


聽到這個「解決方案」,小惠明顯感覺情況不妙,擔心自己遇到詐騙,但這時,帳戶里已有大幾萬「沉沒成本」,這錢拿不回來,感覺損失太大。
但再打3.5萬,又心有不甘,擔心不管打多少,都是肉包子打狗,有去無回。
這時,小惠想起了荔枝匯,她給班主任說了這個情況,班主任明確告訴她,這是騙局,趕緊報警,千萬不要再打一分錢!

小惠告訴班主任,找班主任聊的時候,她已經用借唄借了錢,結果放款時手快,一不小心點成了「延遲放款」,不然這錢可能已經轉進去了……

班主任問,這事你為什麼不早點和我們溝通?
小惠說,因為入職合同里有一條,這個工作屬於商業機密,不能泄露給任何第三方公司。

最後,小惠因為「違規操作」,被公司「開除」,承諾的工資當然也一分錢沒發……
不得不說,騙子的套路真深啊!
招聘員工,線上溝通,在家辦公,無腦操作,次次賺錢,還不許和別人說……相當於是一步步把你引入他們設好的圈套!
有人可能會問,如果我只是幫公司操作帳戶,自己不放錢進去,最後工資能拿到嗎(能不能反薅騙子羊毛)?
想啥呢?你真以為自己比騙子還狡猾?
如果給你一個帳號交易一個月,天天看著帳戶里的錢水漲船高,還不為所動,對方會認為你不是目標獵物,一個月後,會找各種理由不發工資,比如說試用期沒通過……
看完這個騙局,大家有沒有一種似曾相識的感覺?
沒錯,這個騙局,跟上個月在《大學女教師被騙270萬,這類騙局千萬小心!》里說的騙局如出一轍,換湯不換藥!
無非一個是從感情入手,一個是從工作入手,感情入手操作更復雜,周期更長,信得更深,騙的金額也更大。
以前說,你貪他的利息,他貪你的本金。
現在是,你貪他的工錢,他,還是貪你的本金……
騙子確實可恨,不過在這個騙局裡,小惠也有自己的責任。
既然做投資,就一定要對投資對象有清晰了解。
不能別人跟你說:這里有個很好的投資,100%穩賺,一月翻倍不是夢,你就傻乎乎信了,還拿自己真金白銀參與。
至少,要具備基本的理財常識。
首先,收益和風險並存,想要100%穩賺,收益必然很低。
目前國內能做到這一點的只有三個理財品種:50萬以內銀行存款、國債、年金類保險,年收益一般不超過4%。
哪怕余額寶,每天收益也是波動的,不敢保證100%賺錢(貨幣基金歷史上也的確偶爾出現過短期負收益)。
想博取高收益,必然伴隨著比較大的風險,可能賺翻,也可能深套,比如股票、期貨、期權等。
當然,也有風險相對偏低,收益相對偏高,也就是只適合專業投資者的高性價比投資機會。
但這種機會往往非常稀缺,要麼很少有人知道,要麼轉瞬即逝,要麼完全靠運氣。
比如A股打新、可轉債打新、基金套利、法拍房撿漏……
如果有人告訴你一個投資機會,同時滿足高收益、低(無)風險,還敞開供應,不管多少本金都能賺那麼多,騙局無疑!
小惠遭遇的騙局,如果多幾個心眼,多問幾個為什麼,本不難識破。
1、金融本就是專業性非常強的工種,自己又不是科班出身,又沒從業經驗,憑什麼這麼好的工作會砸到自己頭上?
2、只是根據指令操作帳戶,這麼簡單的工作,為什麼還要招聘員工?電腦程式不能自動完成嗎?
就像以前很火的網上招聘打字員的騙局,1000字多少錢,都什麼時代了,打字還是一項能賺錢的技能?
3、東方財富是一家知名上市公司,如果吃不准,直接找東財官方問一下,或者親自到東財大廈跑一趟,就知道東財根本沒這種違法的野雞業務,完全是騙子冒用東財公司的名義行騙。
4、最扯淡的是關於勞務報酬約定,說能拿到「公司利潤百分之一提成」。
「提成」是給員工的獎勵,屬於公司成本,只有扣除所有成本的營收才是利潤。可見,「利潤」和「提成」本就矛盾,「公司利潤百分之一提成」是句病句。
如果要分利潤的1%,屬於分紅,但你是公司股東嗎?
5、你又不是公司高層,擔任的是最底層的工具人角色,手裡根本不掌握公司什麼商業機密,為啥不許你和別人說你在做啥工作?
多問幾個為什麼,透過現象看本質,追到底層邏輯,就不難發現,對方是怕旁觀者清,當局者迷,一旦有第三方知道你的遭遇,騙局很可能被戳穿!
至於什麼「保證金」、「反洗錢」,有一些金融基礎知識的話,就很容易發現話術有問題。
總之一句話,天上不會隨便掉餡餅,能突然砸到自己的,往往都是陷阱。

作筆記是好習慣,給你新想法