注意注意~
上海的專屬福利,滬惠保,將在6天後截止投保!
看得出來,保險公司這次可是使出洪荒之力了,連小寶家的電梯廣告都被攻占了。

宣傳看起來很贊,但實際情況怎麼樣呢?
下面小寶就給大家分析分析,該撤離的撤離,該上車的上車。
對了,小寶還另外整理了近70個地區的惠民保放在文末,有需要的自取~
滬惠保保什麼?
1
跟絕大多數的惠民保一樣,滬惠保也是一個醫療險,能夠補充報銷醫保不能報的一部分花費。

展開全文
(點擊查看大圖)
每年的保費只需要115元,不管哪天投保,保障時間統一從2021年的7月1號開始計算,保障期為1年。
能報銷的醫療花費,大致可以分成三個類目——
1)住院自費醫療花費
這一條對於大部分小白來說很容易產生誤解,誤以為只要是醫保沒報銷的部分,都算。
但其實沒這麼簡單,住院花費大致能分成三類,分別是「醫保目錄內花費、自付部分花費和自費醫療花費」。
比如住院花了10萬塊,當中有6萬屬於醫保目錄內的,4萬屬於自費花費。

而在6萬醫保目錄內的花費當中,假設醫保的報銷比例是80%,也就是能報4.8萬,那剩餘的1.2萬則屬於自付部分花費。
當然,滬惠保並不管上述這兩種花費,它管的是醫保目錄外的自費項目。
自費項目有很多,它只管當中的藥品費、手術器材費和檢查費用這三大項。

(點擊查看大圖)
能報的部分,每年的免賠額為2萬,報銷比例為70%(既往症人群為50%)。
比如自費花費為4萬,當中3萬在滬惠保的報銷范圍內,滬惠保可以報銷0.7萬。
(3-2萬免賠額)*70%
從這個規則來看,用一句話可以總結——
一般的事兒用不上,一旦用上就必定是大事兒!
打算投保的朋友注意管理好自己的預期,別以為啥都可以報銷。
2)特定高額藥品費用
針對一些花費較高的特定藥品,比如治療肺癌胃癌的歐狄沃、治療乳腺癌的愛博新、治療白血病的倍利妥等共21種藥品,進行報銷。
如果不幸確診了以下13種重疾或3種罕見病,用到了上述藥品,可以用滬惠保報銷。

(點擊查看大圖)
報銷比例根據既往症群體來定,分70%和30%,但好在沒有免賠額,哪怕只買一次藥、只花了幾千塊也能報銷。
比如花了5千,按照70%的比例報銷,就能報3千5。
3)質子重離子花費報銷
這算是上海特有的高精尖癌症治療方式,能夠針對癌細胞「精準打擊」。
不像一般的化放療,打擊癌細胞的同時還會損傷正常細胞。
同樣的,0免賠額,報銷比例分70%和30%,最高能報銷30萬。
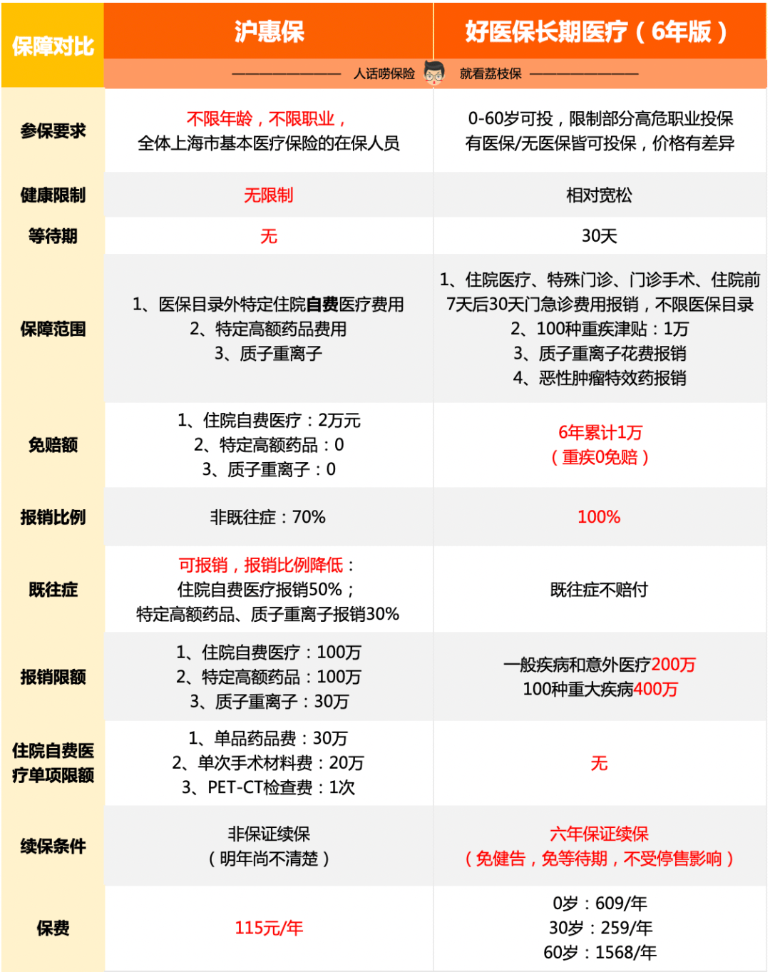
跟好醫保比怎麼樣?
2
自打好醫保登場以來,小寶就從沒吝惜過對它的夸贊,可以說它是60歲以內首選的醫療險。
很多朋友聽小寶的建議配置了好醫保,下面看看我們有沒必要退了好醫保,選擇更便宜的滬惠保——

(點擊查看大圖)
有一定保險基礎的朋友看完對比表應該很明確了,完全沒有更換的必要。
一是好醫保的報銷范圍要大很多。
基本醫保報剩下的部分,扣除1萬免賠額後都能用它報銷,而滬惠保只管其中自費部分的一小塊兒。
二是好醫保的免賠額和報銷上限都更好。
好醫保長期醫療6年版是6年累計免賠1萬塊,一般疾病每年的報銷上限200萬,重疾是400萬。
而滬惠保每年免賠2萬,最多報銷100萬。
三是好醫保的續保條件更有優勢。
好醫保有6年版和20年版,分別指的是6年或20年內,無論理賠與否、停售與否,只要交錢就能續下去保障下去。
而滬惠保這種福利性產品的變數太多了,能否續保全看政策是否支持,保險公司能不能兜得住。

(滬惠保官方回答)
如果賠穿了,項目隨時可能叫停。
就拿浙江嘉興的嘉惠保來說,目前已經宣布解散…。
看起來滬惠保完全沒有好醫保能打,那我們還有必要配置嗎?
滬惠保適合誰?
3
雖然滬惠保的保障內容沒有好醫保全面,但它也有幾個優勢是好醫保及其它商業保險難以匹敵的。
1)沒有健康、年齡、戶籍和職業限制,只要你有上海市的醫保就能投,沒有任何門檻。
2)即便已經得病了、已經躺在病床上了也能投也能保障,這是任何商業險想都不用想的。
比如投保前得了癌症,投滬惠保還能報銷後續的治療花費,只是報銷比例會降低點。
對於身體小毛病較多,甚至已經得了重大疾病的人來說就是根救命稻草!
3)價格極其便宜,115元/年,在平均工資接近1萬的上海,這價格約等於不用錢!
更關鍵的是,它還能用醫保個人帳戶中的余額支付!

我看網上很多人對它褒貶不一,有的甚至在評論區對噴,覺得很有意思。
這不就像開寶馬的嫌電動車速度慢,開電動車的嫌寶馬費油,在大街遇上了就互罵傻逼一樣嘛。
其實認清了它跟好醫保各自的特點,我們對號入座、按需配置就行了。
如果你符合以下情況中的任何一種,不用猶豫,閉著眼直接投保即可:
1)身體毛病多,沒有辦法買任何保險的;
2)收入較低,承擔不了商業保險費用的;
3)年紀大,已經在70歲以上的;
4)過去投保商業保險時被除外承保的,比如因乳腺結節除外了乳腺癌保障。
支付寶也可以直接購買。
在首頁搜索「滬惠保」,點擊進入投保頁面後直接投保即可——

記住,只剩最後6天就截止投保了,7月1號統一生效保障,保障期為一年。
被保人可以同時添加六個,比如配偶、子女、父母,一起從我們醫保卡上的個人帳戶余額扣款,非常方便~
另外,如果你沒有上海的醫保投不了也不用眼紅,現在近70個地區都有自己專屬的惠民保。
如果你現在還年輕、還健康、還有得選,小寶更建議你配置商業百萬醫療險,保障內容更全面。
好醫保長期醫療也好,超越保也好,或者是尊享e生也好,都可以~

作筆記是好習慣,給你新想法